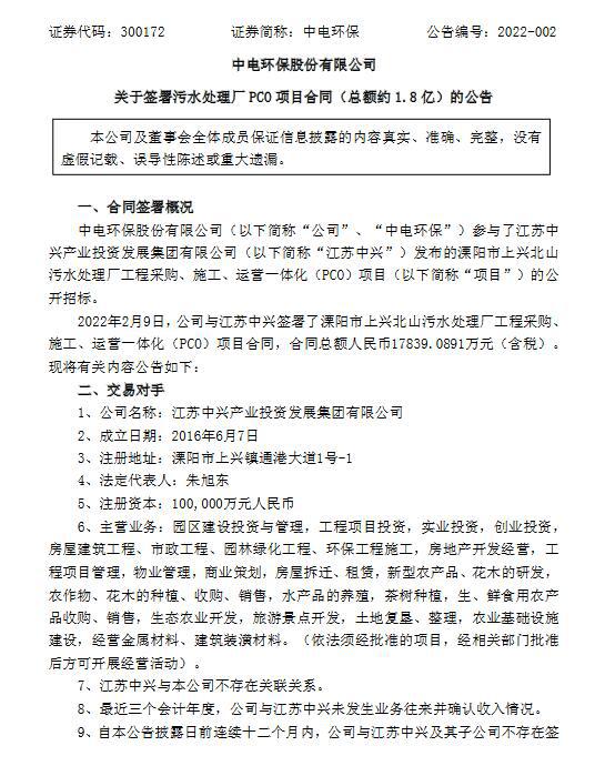
2月9日中電環保公布,公司參與了江蘇中興產業投資發展集團有限公司(“江蘇中興”)發布的溧陽市上興北山污水處理廠工程采購、施工、運營一體化(PCO)項目的公開招標。
2022年2月9日,公司與江蘇中興簽署了溧陽市上興北山污水處理廠工程采購、施工、運營一體化(PCO)項目合同,合同總額人民幣約1.78億元(含稅)。



來源:北極星水處理網
本文轉載于網絡,目的在于傳遞更多的信息,如涉及版權問題請及時聯系,我們定會配合刪除;我公司專業生產磁力泵,塑料泵,離心泵,排污泵,潛水泵,化工泵,油泵,隔膜泵,轉子泵等。